10.18601/01229893.n48.03

Objeciones gubernamentales en el ordenamiento jurídico colombiano**
Un análisis de la figura a partir de las objeciones presentadas al Proyecto de Ley Estatutaria de la Administración de Justicia en la Jurisdicción Especial para la Paz

Governmental Objections in the Colombian Legal System
An analysis of the figure based on the objections presented to the Draft of the Statutory Law of the Administration of Justice in the Special Jurisdiction for Peace

DIEGO ALEJANDRO CELIS CORZO*

* Estudiante del MSc in Public Policy and Administration del London School of Economics and Political Science. Abogado y profesional en Gobierno y Relaciones Internacionales de la Universidad Externado de Colombia. Profesor de Teoría de Política Pública, de la misma casa de estudios, en la Facultad de Finanzas, Gobierno y Relaciones Internacionales. Colombia. Contacto: diego.celis@uexternado.edu.co. ORCID: https://orcid.org/0000-0002-0771-6955.

** Recibido el 19 de mayo del 2020, aprobado el 31 de agosto del 2020.

Para citar el artículo: Objeciones gubernamentales en el ordenamiento jurídico colombiano. Un análisis de la figura a partir de las objeciones presentadas al Proyecto de Ley Estatutaria de la Administración de Justicia en la Jurisdicción Especial para la Paz. En Revista Derecho del Estado, Universidad Externado de Colombia. N.° 48, enero-abril de 2021, 51-84. DOI: https://doi.org/10.18601/01229893.n48.03

Creative Commons Reconocimiento-NoComercial-CompartirIgual


RESUMEN

Las objeciones gubernamentales han sido una figura constitucional aplicada durante varias décadas en el ordenamiento colombiano. No obstante, a raíz de las objeciones presentadas al Proyecto de Ley Estatutaria de la Administración de Justicia en la Jurisdicción Especial para la Paz, se pudo vislumbrar algunos problemas jurídicos, tales como el tipo de proyectos que se pueden objetar, las causales de objeción, la modificación del o los artículos objetados, el origen de la discusión y la posible discrepancia entre las cámaras del Congreso de la República, y la cosa juzgada constitucional. Asuntos que, en caso de no tener una hipótesis clara para resolver cada uno de ellos, podrían desembocar en vicios de forma y fondo para la implementación futura de esta figura.

En este documento, por tanto, se busca plantear algunas posibles hipótesis, además de otros interrogantes, para los problemas jurídicos enunciados. Para ello, se expone cuál es el panorama de la objeción gubernamental a partir de la Constitución Política de 1991; los antecedentes al Proyecto de Ley Estatutaria de la Administración de Justicia en la Jurisdicción Especial para la Paz; y las vicisitudes de índole constitucional procedimental y material de la figura que se vieron reflejados en este trámite.

PALABRAS CLAVE: Objeciones gubernamentales, Proyecto de Ley Estatutaria, Corte Constitucional, objeciones por inconveniencia, Congreso de la República.


ABSTRACT

Government objections have been a constitutional figure applied for several decades in the Colombian Legal System. However, as a result of the objections presented to the Draft Statutory Law of the Administration of Justice in the Special Jurisdiction for Peace, it was possible to glimpse some legal problems, such as the type of projects that can be objected, the grounds for objection, the modification of the objected article(s), the origin of the discussion and the possible discrepancy between the Houses of the Congress of the Republic, and the constitutional res judicata. Issues that, in case of not having a clear hypothesis to solve each one of them, could lead to procedural and material defects.

In this document, therefore, we seek to raise some hypothesis, as well as to posit other questions, for the constitutional problems stated. Hence, it is exposed what is the legal panorama of the governmental objections since the Political Constitution of 1991; the background to the Draft of the Statutory Law of the Administration of Justice in the Special Jurisdiction for Peace; and the constitutional formal and material vicissitudes of the figure that were reflected in this procedure.

KEYWORDS: Governmental objections, Draft of the Statutory Law, Constitutional Court, Objections for Inconvenience, Congress of the Republic.


SUMARIO

Introducción. I. Las objeciones gubernamentales en el ordenamiento colombiano. A. Competencia para objetar. B. Término para objetar. C. Asuntos por los que se puede objetar un proyecto de ley. D. Trámite de las objeciones gubernamentales. II. Antecedentes y trámite de las objeciones gubernamentales al Proyecto de Ley Estatutaria de la JEP. III. Vicisitudes de la figura de la objeción gubernamental. A. ¿Qué proyectos se pueden objetar? B. Las causales de la objeción por inconveniencia política. C. Modificación del articulado. D. Discrepancia entre las cámaras. E. Si ningún sector alcanza la mayoría requerida. F. ¿El debate debe empezar en la cámara de origen? G. Fraude a resolución judicial. Conclusiones. Bibliografía


INTRODUCCIÓN

Las objeciones gubernamentales han sido parte de la historia constitucional colombiana. En efecto, tanto en las constituciones de 18211, 18302, 18323, 18434, 18535, 18586, 18637, 18868 y 19919, se ha admitido la posibilidad de que el presidente de la República y del Gobierno Nacional, en esta última Carta Política10, realice observaciones a proyectos de ley aprobados por el Congreso de la República. Podría afirmarse, entonces, que esta figura se ha constituido como un hito constitucional desde nuestra independencia.

Bien es sabido que en el derecho rara vez se encuentra una figura normativa completamente regulada o que pueda contemplar todos los supuestos de hecho que se producen en el mundo de las relaciones jurídicas de la sociedad. Las objeciones gubernamentales no escapan de esta lógica.

En efecto, durante varias décadas la jurisprudencia ha suplido e interpretado vacíos normativos relacionados con su aplicación, las causales, el trámite, sus consecuencias, entre otros factores. Desde la expedición de la Constitución Política, la Corte Constitucional ha sido, y sigue siendo, determinante para dotar de herramientas hermenéuticas a operadores jurídicos, legislativos y a la doctrina en general para comprender su implementación en el ordenamiento colombiano.

No obstante, a pesar de este transcurrir histórico y de la jurisprudencia derivada del tema, en el 2019, a partir de las objeciones gubernamentales presentadas al Proyecto de Ley Estatutaria 08 de 2017 Senado, 016 de 2017 Cámara, "Estatutaria de la Administración de Justicia en la Jurisdicción Especial para la Paz", se vislumbró la problemática respecto a que persisten vacíos jurídicos sobre la figura de las objeciones gubernamentales en el ordenamiento colombiano.

Lo anterior, se concreta en los siguientes asuntos: (1) sobre los proyectos que pueden ser objetados; (2) las causales de la objeción por inconveniencia política; (3) la modificación del articulado que fue objetado; (4) la discrepancia entre las cámaras del Congreso de la República, al decidir sobre las objeciones gubernamentales; (5) cuando ningún sector político logra obtener la mayoría requerida para aprobar las objeciones o insistir en el texto; (6) la Cámara donde debe iniciar el debate dentro del Congreso de la República; y (7) si se podrían generar consecuencias penales a los congresistas por presuntamente vulnerar la cosa juzgada constitucional.

Así las cosas, este texto busca aportar planteamientos teóricos para la aplicación de la figura de las objeciones gubernamentales. Precisamente, se plantearán algunos argumentos respecto a las cuestiones constitucionales suscitadas en la discusión de las objeciones gubernamentales al proyecto de ley recién referido, además de postular nuevos problemas jurídicos para desarrollar en futuras investigaciones. Vale aclarar que no se entrará en detalle, ni se desarrollarán los asuntos y artículos que fueron objetados en este, es decir de la objeción parcial presentada por el Gobierno, sino de su aplicación general a la luz de lo dispuesto por el ordenamiento colombiano desde que se expidió la Constitución Política de 1991.

Para estos efectos, el documento se dividirá en cuatro secciones. En la primera se enunciará, de forma sucinta, cómo está regulada la figura en sus aspectos generales, es decir, la competencia para objetar, el término para objetar, los asuntos por los que se puede objetar un proyecto de ley y el trámite que debe seguirse en el Congreso de la República. En la sección ii se explicará cuáles fueron los antecedentes y el procedimiento para resolver las objeciones gubernamentales al Proyecto de Ley Estatutaria 08 de 2017 Senado, 016 de 2017 Cámara, "Estatutaria de la Administración de Justicia en la Jurisdicción Especial para la Paz". Lo anterior, permitirá plantear hipótesis y nuevos planteamientos, en la sección iii, respecto a los vacíos jurídicos que se reflejaron en el trámite de este Proyecto de Ley, y que fueron anunciados previamente. Al final, se esbozarán algunas conclusiones.

I. LAS OBJECIONES GUBERNAMENTALES EN EL ORDENAMIENTO COLOMBIANO

La objeción gubernamental11 encuentra su sustento jurídico en la Constitución Política de 1991, la Ley 5.ª de 1992 (artículos 196 a 201), el Decreto 2067 de 1991 y en jurisprudencia de la Corte Constitucional y del Consejo de Estado.

Esta regulación, en un ánimo metodológico, podría clasificarse en los siguientes ámbitos: (1) la competencia de quien puede utilizar la figura, (2) el término de tiempo para poder hacerlo, (3) sus asuntos o causales y (4) su trámite.

A. Competencia para objetar

La Constitución Política contempla que le corresponde al Gobierno la facultad de poder objetar un proyecto de ley. En efecto, el artículo 165 estipula que "aprobado un proyecto de ley por ambas cámaras, pasará al Gobierno para su sanción […]"12. Concordante, el artículo 200 determina que le corresponde al Gobierno, en relación con el Congreso "1. Concurrir a la formación de las leyes, presentando proyectos por intermedio de los ministros, ejerciendo el derecho de objetarlos […]".

A raíz de la lectura de los artículos constitucionales, surgen a la vista dos conclusiones. Por un lado, la figura de la objeción torna del ámbito presidencial al gubernamental. Tal como lo ha dicho la Corte Constitucional, "se pasó de una competencia que residía en cabeza del Presidente, a una competencia que reside, claramente, en cabeza del Gobierno, esto es, en el Presidente de la República y en el Ministro correspondiente"13.

Como corolario, se interpreta que la potestad de objetar un proyecto de ley está, entonces, en cabeza del presidente de la República, los ministros del despacho y los directores de departamentos administrativos. Lo anterior, considerando que el artículo 115 de la Constitución Política determina que son ellos quienes conforman el gobierno nacional. Particularmente, el propio artículo determina que "El Presidente y el ministro o director de departamento correspondientes, en cada negocio particular, constituyen el gobierno"14.

Así, dependiendo del sector o área en el cual se ubique la objeción presidencial, deberá llevar, por tanto, la firma de los respectivos ministros15. En caso de que no suscriba el documento el ministro correspondiente, las objeciones se tornarán improcedentes por tener un vicio de forma insubsanable16.

B. Término para objetar

El artículo 166 de la Constitución Política y el artículo 198 de la Ley 5.ª de 1992 establecen el término que dispone el Gobierno Nacional para poder objetar un proyecto de ley; esto es, de acuerdo al número de artículos que tenga el texto.

De manera tal que el cumplimiento del término es imperativo para cumplir el requisito temporal para poder objetar. Al no obedecerlo, la norma prevé que el presidente deberá sancionarlo y promulgarlo.

La Constitución contempla, en el artículo 168, que si el presidente no cumple con la obligación de sanción y promulgación, será, entonces, el presidente del Congreso, es decir el presidente del Senado de la República, quien firme y promulgue el proyecto de ley.

De igual manera, la Constitución Política estipula que "si las cámaras entran en receso dentro de dichos términos, el Presidente tendrá el deber de publicar el proyecto sancionado u objetado en aquellos plazos"17.

C. Asuntos por los que se puede objetar un proyecto de ley

La Constitución Política y, por derivación de ella, el artículo 199 de la Ley 5.ª de 1992 estipulan que "la objeción a un proyecto de ley puede obedecer a razones de inconstitucionalidad o de inconveniencia"18. Ahora bien, ninguna de las normas determina qué se entiende por cada una o cuáles son sus causales. Razón por la cual, la Corte Constitucional ha definido, a través de su jurisprudencia, qué implica cada tema.

Sobre las objeciones por inconstitucionalidad, la corporación determinó que se trata sobre la consideración que realiza el Gobierno Nacional frente a una presunta contradicción entre el texto jurídico aprobado por el Congreso de la República y la Constitución Política. En palabras de la Corte19, "se presenta una discrepancia de orden jurídico entre el Gobierno y el Congreso de la República, que debe ser resuelta por la Corte Constitucional"20.

Si bien la forma de presentar los argumentos en la objeción por inconstitucionalidad, por parte del Gobierno, no está contemplada taxativamente21, sí debe cumplir unos requisitos22 so pena de que el alto tribunal declare la ineptitud formal, es decir, infundada la objeción gubernamental y, por ende, se expida fallo inhibitorio.

Por otro lado, en relación con las objeciones por inconveniencia, estas tienen que ver con el orden económico, social y político. En este sentido, "se constituyen en un mecanismo de control político legítimo que ejerce el Presidente respecto del Legislador, distinguibles de las objeciones por inconstitucionalidad que tienen como fundamento el desconocimiento de la Constitución"23.

De manera tal que las razones por inconveniencia difieren tanto en las consideraciones (el Gobierno no puede invocar argumentos de índole constitucional) como en que no conllevan el control por parte de la Corte Constitucional. Así, en principio24, el llamado a decidir sobre este tipo de argumentos es el Congreso de la República.

D. Trámite de las objeciones gubernamentales

Las particularidades del trámite de las objeciones gubernamentales han sido definidas por la Constitución Política, la Ley 5.ª de 1992 y la jurisprudencia de la Corte Constitucional. No obstante, esta última ha precisado en detalle los alcances del procedimiento.

A raíz de una lectura exhaustiva de la jurisprudencia constitucional, podría resumirse el proceso de la siguiente manera:

- Objeción por razones de inconveniencia (total o parcial)

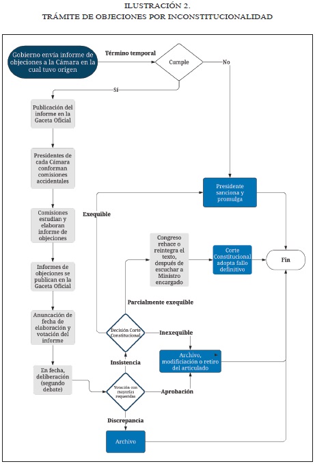
El Gobierno Nacional envía un informe de objeciones al Congreso de la República, a la cámara en la cual tuvo origen el proyecto de ley25. Dicha radicación debe estar dentro del término temporal (véase la tabla 1). Si no se encuentra dentro de dicho plazo, el presidente de la República deberá sancionar y promulgar el proyecto; por el contrario, si cumple el término, el informe de objeciones se debe26 publicar en la Gaceta Oficial para el conocimiento de ambas plenarias27. Una vez esté publicado, los presidentes28 de cada cámara conforman29 comisiones accidentales, las cuales deberán estudiar y elaborar30 un informe relativo las objeciones gubernamentales31. Escritos los respectivos informes, estos se deberán publicar en la Gaceta Oficial. Posteriormente, el Senado de la República y la Cámara de Representantes anunciarán de forma clara, determinada o determinable32 la fecha para la deliberación y votación de los informes de ponencia33. En la fecha estipulada se hará el llamado a lista34 y se surtirá la deliberación de las ponencias -como si se tratase de un segundo debate del proyecto de ley35- y se efectuará la votación de acuerdo a las mayorías requeridas36. El resultado de esta votación, puede derivar tres posibles escenarios: (a) las cámaras insisten en el proyecto de ley, por lo que el presidente de la República procederá a sancionar y promulgarlo37; (b) discrepancia en la votación de las cámaras, de manera que se archivará el proyecto38; y (c) aprobación de las objeciones, por lo que se archiva la iniciativa, se retira o se modifica la parte objetada, según lo haya solicitado el Gobierno39.

- Objeciones por razones de inconstitucionalidad (total o parcial)

El procedimiento de las objeciones por razones de inconstitucionalidad solo variará, en comparación con el previamente descrito, en relación con el resultado de la votación en el Congreso. En efecto, las posibilidades que acá se derivan son: (a) aprobación de las objeciones, lo cual conlleva al archivo del proyecto o retirar la parte que fue objetada; (b) discrepancia entre las cámaras, cuya consecuencia sería la misma del escenario a, es decir, el archivo del proyecto o el retiro de la parte que fue objetada40; y (c) la insistencia en el proyecto de ley. En este último, la Corte Constitucional41 deberá hacer el respectivo análisis de constitucionalidad42, dentro de los seis días siguientes43.

La decisión que esta corporación adopte puede ser declarando: (a) la exequibilidad del proyecto, por lo que el presidente deberá sancionar y promulgarlo; (b) la inexequibilidad, de manera que tendrá que archivarse todo el proyecto o solo la parte que fue objetada; (c) parcialmente exequible, por lo que así se lo indicará a la cámara en que tuvo origen. Acto seguido, se deberá escuchar al ministro encargado, y después rehacerse o integrarse el texto correspondiente conforme a lo estipulado por la Corte. Posteriormente, se le reenvía el proyecto, nuevamente a la Corte, para que adopte fallo definitivo.

Finalmente, cabe anotar que la duración del trámite de las objeciones gubernamentales no está taxativamente estipulada en la Constitución Política o en la ley. No obstante, y dado que se entiende que el proyecto de ley objetado retornó al segundo debate del iter legislativo, su duración no puede exceder más de dos legislaturas. Lo anterior encuentra concordancia con el artículo 162 de la Constitución Política44 y con lo dicho por la Corte Constitucional en la Sentencia C-885 de 200445 (véase la ilustración 2).

II. ANTECEDENTES Y TRÁMITE DE LAS OBJECIONES GUBERNAMENTALES AL PROYECTO DE LEY ESTATUTARIA DE LA JEP

El Proyecto de Ley Estatutaria 08 de 2017 Senado, 016 de 2017 Cámara, "Estatutaria de la Administración de Justicia en la Jurisdicción Especial para la Paz", tramitado en el Congreso de la República a través del procedimiento legislativo especial para la paz (denominado fast track)46, entre otras consideraciones47, buscaba regular y desarrollar los componentes del Sistema Integral de Verdad, Justicia, Reparación y No Repetición en virtud de lo dispuesto por el Acto Legislativo 01 de 2017.

Luego de su aprobación, se surtió el control automático y previo por parte la Corte Constitucional48, por tratarse de una ley estatutaria. Dicho proceso culminó con la expedición de la Sentencia C-080 de 2018, en la cual la corporación resolvió la exequibilidad o inexequibilidad de las normas contenidas en el Proyecto de Ley y se ordenó la remisión al presidente del Congreso de la República con el objetivo de que "el texto sea ajustado de acuerdo con el resolutivo de la presente sentencia (anexo I), se firme por los presidentes de ambas cámaras y se remita al Presidente de la República para su sanción y promulgación"49.

Surtido el trámite ordenado por la corporación y, dentro del término señalado50, el presidente de la República, junto con las firmas de la ministra del Interior, la ministra de Justicia y el Derecho y el ministro de Defensa, radicó en la Cámara que tuvo origen, esto es, en el Senado de la República, las objeciones por inconveniencia al Proyecto de Ley Estatutaria.

Estas objeciones solicitaban la modificación del artículo 7 (reparación integral a las víctimas); del parágrafo 2° del artículo 19 (principio de selección); del artículo 63 (competencia personal); del inciso tercero del literal j del artículo 79 (funciones de la Sala de Reconocimiento); y del artículo 150 (extradición por conductas posteriores al Acuerdo Final). Sobre el artículo 153 (extradición de quienes están ofreciendo verdad en el Sistema Integral de Verdad, Justicia, Reparación y No Repetición), se le solicitó al Congreso de la República que "precise su alcance"51.

Tras la presentación de las objeciones, el presidente de la Cámara de Representantes elevó solicitud ante la Corte Constitucional, el día 13 de marzo, para que esta estableciera si el presidente tenía la facultad para objetar este proyecto de ley y si el Congreso tiene la competencia para dar el respectivo trámite52.

El 20 de marzo de 2019, la Corte Constitucional expidió el Auto 123 de 2019, mediante el cual da respuesta a la solicitud del presidente de la Cámara de Representantes. Sobre el particular, emitió tres órdenes, siendo las dos primeras las siguientes: inhibirse para ejercer, en este punto, el control automático de constitucionalidad; y disponer que el presidente del Congreso deberá remitir el expediente cuando haya concluido el trámite de objeciones o se haya vencido su plazo53 de discusión y votación54.

Con relación al trámite en el Congreso de la República, la Cámara de Representantes55, el día 8 de abril de 2019, en sesión de plenaria, decidió insistir en el Proyecto de Ley Estatutaria, con el resultado de una votación 110 votos, contra 44 que aceptaban las objeciones gubernamentales.

Por su parte, en el Senado de la República, después de varias votaciones, y por interpretación del presidente de dicha cámara56 se remitió, el 2 de mayo de 2019, el expediente a la Corte Constitucional para que decidiera el estatus jurídico de las objeciones gubernamentales, es decir, del Proyecto de Ley Estatutaria.

Así, entonces, mediante el Auto 282 de 2019, la Corte Constitucional resolvió que el sector que apoyaba la insistencia, en ambas cámaras, del Proyecto de Ley Estatutaria había alcanzado la mayoría requerida y, por tanto, ordenó que se remitiese al presidente de la República para su respectiva sanción57.

En cumplimiento de dicha disposición, el presidente de la República sancionó y promulgó el proyecto de ley de referencia, entrando así en vigencia la Ley 1957 de 2019, "Estatutaria de la Administración de Justicia en la Jurisdicción Especial para la Paz".

III. VICISITUDES DE LA FIGURA DE LA OBJECIÓN GUBERNAMENTAL

Tal como se mencionó en la introducción, si bien la figura de las objeciones gubernamentales ha sido contemplada durante más de un siglo en la vida republicana colombiana, el trámite de las objeciones al Proyecto de Ley Estatutaria de la Administración de Justicia en la Jurisdicción Especial para la Paz revivió y agudizó diversos debates sobre su regulación y aplicación. Se demostró así que esta competencia aún no está completamente regulada, que se perciben vacíos jurídicos y que algunos postulados -sobre todo jurisprudenciales- requieren ser traídos a colación y reforzados teóricamente para futuros trámites.

De manera tal que a continuación se describirán y analizarán varios de los asuntos que se consideraron en el debate jurídico y público.

A. ¿Qué proyectos se pueden objetar?

Los artículos 165, 166 y 167 de la Constitución Política se refieren a los términos "proyecto de ley", "cualquier proyecto" o simplemente "proyecto". Lo anterior plantea un primer interrogante y es, entonces, ¿qué tipos de proyecto pueden ser objetados? ¿Podrían ser objetados proyectos de ley ordinarios, proyectos de ley estatutarios o, inclusive, proyectos de acto legislativo?

Sobre el particular, la doctrina ha puesto su atención especialmente en la posibilidad de objetar actos legislativos, a raíz de las objeciones gubernamentales que fueron formuladas al Proyecto de Acto Legislativo 07 de 2012, "por medio del cual se reforman artículos de la Constitución Política con relación a la Administración de Justicia y se dictan otras disposiciones".

En efecto, un sector de la doctrina58 consideró que el presidente sí está facultado para realizar objeciones a proyectos de acto legislativo. Lejos de convertirse en un veto a una reforma constitucional, es más bien una posibilidad para que las modificaciones a estos proyectos resulten más reflexivas y con un mayor consenso democrático.

Mientras que otro sector59 razona que el presidente no está revestido de la competencia para objetar proyectos de acto legislativo. Principalmente, consideran lo anterior a partir de la naturaleza jurídica de este tipo de actos y el trámite legislativo ordinario que debe surtirse en el Congreso de la República.

En torno a la jurisprudencia aplicable al tema, por su parte, la Corte Constitucional ha fijado su postura, mediante obiter dicta, sobre este asunto en algunas sentencias, tales como la C-543 de 199860, la C-178 de 200761 o la C-208 de 200562. En esta última, en particular, el Tribunal dijo:

El artículo 157-4 de la Constitución exige que para que un proyecto sea ley debe haber obtenido la sanción del Gobierno. Esta posibilidad no se da en el caso de los actos legislativos pues el artículo 375, específico de las reformas constitucionales, no supedita su entrada en vigencia a la sanción del ejecutivo, ni autoriza a éste para objetarlas63.

Por otro lado, el Consejo de Estado, ha sido enfático en rechazar la posibilidad de objetar actos legislativos. En efecto, la corporación, probablemente fijando la última postura jurisprudencial sobre el asunto, expresó lo siguiente64:

Darles cabida a las objeciones presidenciales a las reformas constitucionales desquicia los principios y valores fundantes del Constitucionalismo que logra su máxima expresión en el Estado de derecho, por resultar incompatibles con la filosofía que lo inspira y vulnera el equilibrio de poderes que debe prevalecer en nuestra democracia.

La competencia para formular objeciones presidenciales a proyectos de reforma constitucional debe ser expresa y no existe norma constitucional ni legal que la atribuya al Presidente de la República65.

Con esta última jurisprudencia parece haber quedar dilucidada en el ordenamiento colombiano la posibilidad de realizar objeciones gubernamentales a proyectos de actos legislativos. Por tanto, resta ahora analizar la posibilidad que le queda al Gobierno para ejercer dicha facultad frente a otro tipo de proyectos.

El artículo 166 constitucional hace referencia a la posibilidad de objetar cualquier proyecto de ley. Así las cosas, es factible interpretar que, con excepción de los actos legislativos, el Gobierno está en la plena facultad y competencia de objetar todo tipo de proyectos de ley, habida cuenta de sus diferentes clasificaciones.

No obstante, un sector considera que esta posibilidad no está contemplada para proyectos de ley estatutaria. Lo anterior, a propósito de las objeciones que hizo el presidente al Proyecto de Ley Estatutaria de la JEP. En efecto, la Procuraduría General de la Nación conceptuó que estos textos no pueden ser objetados por (1) generar riesgo de vulnerar la seguridad jurídica generada a raíz del control automático y previo que realiza la Corte Constitucional; y (2) invocar razones de índole política para, realmente, argumentar razones jurídicas atentando contra el principio de cosa juzgada66.

Sobre el primer asunto esbozado por el Ministerio Público, podrían afirmarse dos argumentos que sugerirían la derrotabilidad de este concepto67. En primer lugar, existe un antecedente mediante el cual el Congreso de la República tramitó y aprobó un proyecto de ley estatutaria, este tuvo control de constitucionalidad y, posteriormente, fue objetado por parte del Gobierno. En efecto, se trató del Proyecto de Ley Estatutaria 189 de 2011 Senado, 104 de 2011 Cámara, "por medio del cual se modifica el numeral 9 del artículo 35 de la Ley 270 de 1996", y de la Sentencia C-406 de 2013 de la Corte Constitucional. El Congreso de la República, a pesar de la exequibilidad de la norma, aprobó las objeciones gubernamentales y, por ende, el mismo fue archivado.

El segundo argumento, y quizá el más importante, es que la Corte Constitucional, en diferente jurisprudencia68, admitió la posibilidad de objetar por inconveniencia proyectos de ley estatutaria, los cuales ya han surtido el control previo y automático69.

Por tanto, se reafirma, entonces, la hipótesis de que el Gobierno Nacional tiene la competencia para objetar cualquier proyecto de ley, así se trate de una ley estatutaria cuyo control automático y previo ya fue realizado, con la excepción, ya planteada, de los proyectos de acto legislativo.

B. Las causales de la objeción por inconveniencia política

Respecto al segundo asunto planteado por la Procuraduría General, esto es sobre la indebida posibilidad de que el Gobierno utilice la objeción por inconveniencia política para abordar asuntos jurídicos, o incluso, constitucionales, es evidente que se requiere un mecanismo estricto para evitar que se presente esta situación.

En primer lugar, dado que, por tratarse de objeciones por inconvenienci y, por ende, no estar sujeto al control de la Corte Constitucional, es claro que el organismo competente para resolver dicho asunto es el Congreso de la República. Así, por ejemplo, en el trámite de las objeciones al Proyecto de Ley Estatutaria 08 de 2017 Senado - 016 de 2017 Cámara, "Estatutaria de la Administración de Justicia en la Jurisdicción Especial para la Paz", dos de las ponencias abordaron el asunto. En efecto, las ponencias de insistencia en la Cámara de Representantes y en el Senado de la República afirmaban que las objeciones a este proyecto no contenían verdaderas razones de índole política, sino que se referían a asuntos de constitucionalidad o de discrepancias jurídicas asumidas por la Corte Constitucional70.

Habida cuenta de estas argumentaciones, como se señaló en la sección II de este documento, los dos informes de insistencia obtuvieron las mayorías requeridas para insistir en el Proyecto de Ley Estatutaria. Así, el Congreso de la República ejerció control sobre las objeciones y avaló la postura de que la causal por inconveniencia verdaderamente encubría asuntos de inconstitucionalidad.

Ahora bien, para efectos de ampliar el plano teórico, podría considerarse un escenario hipotético en el que, por el contrario, el sector que apoyaba las objeciones gubernamentales a un proyecto de ley estatutaria fuera el vencedor. En otras palabras, por diferentes consideraciones, el Congreso no se detiene en analizar si la objeción por inconveniencia política verdaderamente tenía argumentos de índole constitucional. Así, ¿cuál sería el mecanismo jurídico para no permitir que la causal política de inconveniencia sirva como pretexto para argumentar asuntos de inconstitucionalidad?

Ahora bien, para efectos de ampliar el plano teórico, podría considerarse un escenario hipotético en el que, por el contrario, el sector que apoyaba las objeciones gubernamentales a un proyecto de ley estatutaria fuera el vencedor. En otras palabras, por diferentes consideraciones, el Congreso no se detiene en analizar si la objeción por inconveniencia política verdaderamente tenía argumentos de índole constitucional. Así, ¿cuál sería el mecanismo jurídico para no permitir que la causal política de inconveniencia sirva como pretexto para argumentar asuntos de inconstitucionalidad?

La respuesta que se plantea a este interrogante está en que la Corte Constitucional es la llamada a resolver el asunto. En efecto, si bien el numeral 9 del artículo 241 de la Constitución Política no activa la competencia de la corporación para conocer de objeciones por inconveniencia, sí la activa para realizar el control automático e integral de los proyectos de ley estatutaria. En ese caso, si se realizan modificaciones, adiciones, archivos, de un proyecto de esta índole, con ocasión de dicho control, debe ser sometido el texto de nuevo a su estudio.

Así lo hizo, por ejemplo, la Corte Constitucional en el trámite del Proyecto de Ley Estatutaria de la JEP. Mediante el Auto 123 de 2019 se dispuso que si en el resultado de las votaciones el proyecto de ley sufriese adiciones, supresiones, modificaciones o su archivo total o parcial, el alto tribunal deberá volver a examinar el expediente para efectos de analizar si el contenido resultante está ajustado a la Constitución Política71.

Con ocasión de este control, la Corte Constitucional realizará dos tipos de análisis: (1) verificar que las causales de inconveniencia no hayan encubierto argumentos de inconstitucionalidad y (2) constatar que las modificaciones que haya sufrido el texto estatutario no estén en contravía de los postulados de la Constitución Política.

Finalmente, podría plantearse un último escenario hipotético que, para nuevos efectos de investigación o discusión, se dejan expuestos: ¿una sentencia o una interpretación realizada por parte de la Corte Constitucional podría generar un escenario de inconveniencia política, o incluso social o económica72? En caso de que la respuesta sea afirmativa y sea así planteada por el Gobierno mediante objeciones e, incluso, estas aceptadas por el Congreso de la República, ¿es la Corte Constitucional competente para así definirlo, en un evento en que revise el resultado de la modificación hecha? En otras una inconveniencia política, económica o social?

C. Modificación del articulado

La jurisprudencia de la Corte Constitucional, en reiteradas ocasiones73, ha avalado la posibilidad de que el Gobierno Nacional, mediante el trámite de objeciones, solicite no el archivo del articulado, sino su modificación. En efecto, ha entendido la corporación dicha posibilidad a raíz de lo dispuesto por la Constitución Política en su artículo 167, el cual afirma que el proyecto de ley objetado volverá a segundo debate. Así, se habilitaría la posibilidad de efectuar enmiendas al texto objetado por el Gobierno.

A raíz del trámite a las objeciones por inconveniencia al Proyecto de Ley Estatutaria 08 de 2017 Senado, 016 de 2017 Cámara, "Estatutaria de la Administración de Justicia en la Jurisdicción Especial para la Paz", se suscitó un problema jurídico, relevante para esta discusión, sobre quién debe proponer la modificación del articulado: ¿el Gobierno en el informe de objeciones o el Congreso de la República?

En la audiencia pública celebrada en la Cámara de Representantes a propósito del trámite de las objeciones de referencia, un sector consideró específicamente un "error de técnica jurídica fundamental"74 el que el Gobierno no hubiera incluido o sugerido el texto adicional. En otras palabras, el Gobierno cometió un yerro al no proponer el texto del proyecto de ley de una vez modificado, según sus específicas consideraciones75.

Sin embargo, no se comparte este concepto porque sí parece haber razones fundadas para que el presidente, mediante el escrito de objeciones, no introdujera la modificación o adición solicitada al proyecto de ley. En efecto, jurisprudencia de la Corte Constitucional permite inferir dicho razonamiento. Por un lado, en la Sentencia C-084 de 1996, el tribunal mencionó que "no le corresponde al Presidente de la República, cuando ejerce la facultad de objetar, determinar el contenido definitivo de las normas de un proyecto de ley aprobado por el Congreso ni mucho menos, incluir en el mismo disposiciones que considere más convenientes que las aprobadas por el legislador"76. Adiciona la Corte "que la finalidad de las objeciones no es la de permitir al Presidente tomar decisiones respecto del contenido del proyecto de ley, sino sólo plantear los argumentos que lo llevan a disentir del contenido normativo aprobado"77.

De igual manera, en la Sentencia C-805 de 2001 la Corte aseveró que las "modificaciones, como consecuencia de la competencia limitada que en esta instancia tienen las cámaras, no pueden dirigirse sino a acomodar el proyecto a las observaciones formuladas por el Gobierno, cuando las cámaras encuentran que ellas son acertadas"78.

Como se deduce la jurisprudencia citada, al presidente le corresponde presentar una serie de observaciones a un texto normativo objetado y el Congreso de la República, si a bien lo tiene, realizará las modificaciones únicamente en lo señalado79. En otras palabras, es el Congreso el que propone la modificación, no el Gobierno Nacional.

Dicho lo anterior, quedaría por tanto dilucidar en qué oportunidad debe la Cámara introducir las adiciones al articulado. ¿En el mismo informe que aprueba las objeciones o mediante una proposición por separado, una vez la Cámara haya decidido aceptar las objeciones gubernamentales?

Al observar el trámite del Proyecto de Ley Estatutaria 08 de 2017 Senado, 016 de 2017 Cámara, "Estatutaria de la Administración de Justicia en la Jurisdicción Especial para la Paz", en el informe de aceptación de las objeciones gubernamentales en la Cámara de Representantes no se incluía ninguna proposición de modificación a los seis artículos objetados; mientras que el informe de aceptación en el Senado de la República sí incluía proposiciones concretas de modificación.

Frente a esta disyuntiva, que podría ser considerada a la luz de la aplicación del principio de instrumentalidad de las formas80 o, por el contrario, del principio de corrección de las formas81, se sugiere que se atenga a lo regulado sobre las proposiciones en la Ley 5.ª de 1992, artículos 112 a 115. De manera que es pertinente incluir de una vez en el informe de objeciones la modificación a los artículos objetados82.

D. Discrepancia entre las cámaras

En el trámite de las objeciones gubernamentales al Proyecto de Ley Estatutaria de la JEP se contemplaron diferentes escenarios frente al resultado que podría arrojar la votación de las cámaras. Para efectos de este análisis, se reflejan los cinco principales y posibles.

En el escenario número uno se plantea que tanto el Senado de la República como la Cámara de Representantes insisten en el proyecto de ley. Así, deberá el presidente de la República proceder a sancionarlo y promulgarlo. En caso de que no lo haga, lo firmará el presidente del Senado.

En el escenario número dos, ambas cámaras deciden aceptar las objeciones gubernamentales. Cuando se trata de hacer modificaciones, este será el paso siguiente que deberá seguir el órgano legislativo, para lo cual se desprenden dos posibilidades: (1) Senado y Cámara aprueban exactamente las mismas modificaciones o (2) cada una vota una modificación de texto diferente. En la primera no se genera ninguna vicisitud jurídica y el proyecto deberá ser remitido al estudio de la Corte Constitucional (en virtud de lo dispuesto por el Auto 123 de 2019). En el supuesto dos, deberá conformarse una comisión accidental, tal como lo dispone el artículo 161 de la Constitución Política83, la cual deberá unificar un solo texto para ser aprobado en ambas plenaria84. Si es aprobado por ambas, el proyecto de ley se remite a la Corte Constitucional. Si persiste la diferencia, pasamos a lo contemplado en el siguiente escenario.

El escenario tres plantea un supuesto en el cual ambas cámaras discrepan en el resultado de las votaciones, es decir, una podría aprobar todas o parcialmente las observaciones del Gobierno, mientras que la otra toma una decisión disímil. Para resolver este contexto, no podría acudirse a la conformación de comisión accidental, como se planteó previamente, toda vez que allí ambas cámaras aprobaban las objeciones, pero solo diferían en la proposición del texto adicional. Por lo tanto, acá debe recurrirse a una norma especial que contempla el supuesto de hecho, la cual se encuentra en la Ley 5.ª de 1992.

En efecto, el artículo 200 estipula la solución jurídica cuando hay discrepancia de las cámaras en el trámite de objeciones gubernamentales. La norma dice que cuando una cámara aprueba las objeciones del Gobierno a un proyecto de ley, y otra las rechaza, es decir, insiste en el proyecto, este deberá ser archivado85.

La consecuencia jurídica del artículo resulta coherente si se interpreta que las objeciones gubernamentales fueron sobre la totalidad del articulado. No obstante, es drástica si se trató de una objeción parcial, pues si esta solución hubiese sido aplicada al Proyecto de Ley Estatutaria de la JEP, en caso de que se hubiera presentado discrepancia entre las cámaras, pese a que se trató de una objeción a solo seis de los ciento cincuenta artículos, el texto tendría que haberse archivado en su totalidad.

A raíz de ello, la Corte Constitucional estableció una interpretación más acorde. En efecto, en diferente jurisprudencia86, la corporación ha afirmado que los artículos no objetados no sufrirán de consecuencia jurídica alguna. Ello quiere decir que solo aquellos que tienen observaciones del Gobierno serán a los que se aplique la regla del artículo 200 de la Ley 5.ª de 1992. Así, por ejemplo, del Proyecto de Ley Estatutaria de la JEP, si de los seis artículos objetados, en dos de ellos hay discrepancia, estos dos serán los archivados y los restantes cuatro seguirán incorporados. O, si en todos hay discrepancia, serán los seis archivados, manteniendo el resto del jurídico no objetado intacto.

La Corte ha manifestado que la aplicación de esta regla, en este sentido, resulta acorde con el principio de conservación del derecho, con el ánimo, valga la redundancia, de preservar al máximo la voluntad manifestada por el legislador, y del principio in dubio pro legislatore, para salvaguardar el ánimo mayoritario adoptado por el Congreso de la República.

El cuarto escenario contempla un supuesto en el cual no se conforma el quórum decisorio para la votación de las objeciones gubernamentales. Por lo cual, generará un problema serio al verse aplazada la discusión, requiriéndose los trámites formales87, hasta tanto este sea conformado. Lo anterior, con el agravante de que, si el escenario que se contempla hubiese ocurrido en el Proyecto de Ley Estatutaria de la JEP, ningún otro proyecto se podría haber discutido por estar vigente el Acto Legislativo 01 de 2016.

Finalmente, el último escenario fue el estipulado por la Corte Constitucional mediante el Auto 123 de 2019, cuyo planteamiento ya se explicó en la sección antecedente. Se recordará que si el Proyecto de Ley Estatutaria sufre alguna modificación, o si se vence el término de la votación, este deberá retornar para su estudio.

E. Si ningún sector alcanza la mayoría requerida

Otro escenario, si se quiere el sexto, que, por efectos metodológicos se estudia por aparte, es si en cualquiera de las cámaras no se hubiera logrado la mayoría requerida, bien sea para aprobar las objeciones o insistir en el proyecto de ley. Se recalca, por su puesto, que esto no sucedió en el trámite de las objeciones gubernamentales al Proyecto de Ley Estatutaria de la JEP. No obstante, resulta pertinente, por lo menos, plantear la hipótesis para que sirva como sustento teórico en caso que se presente en escenarios futuros.

Así las cosas, ¿cuál sería la solución jurídica en caso de que una cámara o las dos no alcancen la mayoría requerida para aprobar un informe de ponencia, tanto insistiendo en el proyecto o aprobando las objeciones?

Ateniendo el orden de votación que establecen los artículos 11488 y 15789 de la Ley 5.ª de 1992, en primer lugar, deberá someterse a consideración la proposición de archivo. En caso de no alcanzar la mayoría, posteriormente se votará aquella que acepta las objeciones presidenciales. Si esta última tampoco logra el resultado requerido, surgen dos posibles soluciones.

Una primera interpretación sería la siguiente. Dado que los artículos objetados vuelven a segundo debate, se reabre la discusión, con la particularidad de que no puede borrarse lo realizado hasta el momento. Ello quiere decir que esos artículos ya fueron aprobados con las mayorías requeridas, tan es así que ya fueron analizados por parte de la Corte Constitucional (manteniendo el supuesto que se trata de un proyecto de ley estatutaria). Ahora resta decidir si ellos se verán modificados con base a las observaciones del Gobierno. Así, en caso de que la proposición de archivo de la modificación fuese derrotada, pero la aceptación de la proposición también, debe conservarse el texto original90.

Una segunda interpretación91 tiene en cuenta lo dispuesto en el artículo 135 de la Ley 5.ª de 1992. Dicha norma establece que si llega a ocurrir un escenario de empate o igualdad, como es el que aparentemente resulta, en la votación de un proyecto, se procederá a una segunda votación. Si de nuevo este empate persiste, se entenderá negada la propuesta. Si bien este argumento podría resultar hermenéuticamente armónico con la integralidad del reglamento del Congreso, su tenor literal parece no resultar adecuado al supuesto de hecho contemplado. En efecto, el texto contempla un caso de empate o igualdad de votación. Según la Real Academia de la Lengua Española (RAE), empate se refiere a "obtener un mismo número de puntos o votos en una votación" o bien a "obtener igual de puntuación en un enfrentamiento o una competición"92. Es decir, un empate se produciría si el resultado de la votación fuese 1-1, 10-10, 49-49, etc. Así las cosas, no se considera que el artículo 135 de la Ley 5.ª de 1992 sea aplicable para el supuesto de hecho relativo a cuando ningún sector logra la mayoría para aprobar una determinada proposición93.

De manera tal, se afirma que la primera afirmación es la más viable, la cual considera que en el trámite de objeciones gubernamentales estas no pueden de ninguna manera borrar lo realizado hasta el momento en el iter legislativo y desconocer, así, que ya existió un texto cuyos requerimientos mayoritarios ya fueron aprobados. Aplicando la frase "en el derecho las cosas se deshacen como se hacen", en caso de que ningún sector logre la mayoría requerida, deberá conservarse el texto original, el cual sí logró, previamente, dicho requerimiento94.

F. ¿El debate debe empezar en la cámara de origen?

Como se reseñó en la segunda sección, la Cámara de Representantes discutió y votó las objeciones gubernamentales, antes que el Senado de la República (cámara en la que tuvo origen el proyecto de ley). Por ello, el presidente del Congreso de la República de ese entonces, senador Ernesto Macías, interpuso una acción de tutela con el propósito "de subsanar el error al trámite legislativo del proyecto de Ley Estatutaria y, garantizar el proceso de formación de las leyes, con fundamento", alegando violación al derecho fundamental del debido proceso constitucional95.

Precisamente, uno de sus alegatos consistía en que se generó un vicio en el trámite formal toda vez que, con base en la interpretación del artículo 165 de la Constitución Política, las objeciones gubernamentales no solo se radican en la cámara en que tuvo origen, sino que su discusión y votación también debe empezar allí.

Si bien la tutela fue declarada improcedente por el Consejo Superior de la Judicatura, amerita, para efectos de dar un completo panorama sobre la figura de la objeción gubernamental, si, como lo aseguró el ex presidente del Congreso de la República, se generó un vicio en el trámite toda vez que la votación no se dio primero en la cámara en la cual tuvo origen el proyecto de ley.

Al respecto, vale traer a colación un antecedente concreto y un pronunciamiento de la Corte Constitucional. Sobre el primer tema, mediante la Sentencia C-432 de 2017, la corporación analizó las objeciones gubernamentales presentadas al Proyecto de Ley 191 de 2016 del Senado de la República y 086 de 2015 de la Cámara de Representantes, "por medio del cual se establece la entrega del informe anual sobre el desarrollo, avance y consolidación de los acuerdos comerciales ratificados por Colombia". Como se constata, en los antecedentes de dicho trámite, la Cámara de origen del proyecto fue la Cámara de Representantes y, sin embargo, el Senado de la República fue el que decidió primero. En dicho fallo la Corte no declaró un vicio formal en este proceso, a pesar de que se presentó esta situación96.

Por otro lado, el juez constitucional, mediante la Sentencia C-805 de 2001, expuso que la interpretación del artículo 167 de la Constitución Política "podría dar a entender que el debate debe darse de manera consecutiva, primero en la Cámara de origen y luego en la otra. Sin embargo, tal como acontece en la práctica legislativa, a dicha norma reglamentaria se le puede dar un mero alcance operativo"97. De manera que, a raíz de este pronunciamiento, se puede aseverar que se trata de un simple trámite operativo, por lo que no vicia, de ninguna manera, el procedimiento formal En otras palabras, es claro que el debate no requiere empezar, ni ser sometidas a votación las objeciones gubernamentales, en la cámara en que tuvo origen.

G. Fraude a resolución judicial

Un sector de la opinión98 consideró que los congresistas no podrían votar las objeciones gubernamentales por inconveniencia al Proyecto de Ley Estatutaria 08 de 2017 Senado, 016 de 2017 Cámara, "Estatutaria de la Administración de Justicia en la Jurisdicción Especial para la Paz". Lo anterior, toda vez que ellos estarían vulnerando el artículo 243 de la Constitución Política cuando establece que "ninguna autoridad podrá reducir el contenido material del acto jurídico declarado inexequible por razones de fondo […]"99. Y derivado de esto, estarían incurriendo en el delito de fraude a resolución judicial o administrativa de policía del artículo 454 de la Ley 599 de 2000100.

Para efectos de analizar la postura recién expuesta, mediante la cual se entrelaza el concepto de cosa juzgada y el delito de fraude de resolución judicial, se enunciarán, brevemente, las diferentes clasificaciones de este principio que ha tratado la Corte Constitucional.

Por un lado, el alto tribunal ha dicho que se debe diferenciar el concepto de cosa juzgada absoluta y relativa. La primera se refiere a cuando un fallo agotó cualquier debate de constitucionalidad toda vez que fue analizada conforme a la integralidad de la Constitución Política. Por el contrario, será relativa en la medida en que se evaluaron solo determinados cargos de inconstitucionalidad, quedando la posibilidad de examinar la norma en cuestión desde nuevas acusaciones101.

De igual manera, se clasifica, también, entre cosa juzgada formal y material. Será formal en la medida en que ya existe un pronunciamiento previo por parte de la Corte Constitucional frente a un texto normativo, pero se solicita someterse a un nuevo escrutinio. De manera que la corporación declarará estarse a lo resuelto de la providencia anterior102. La cosa juzgada material se deriva cuando

A pesar de demandarse una disposición formalmente distinta, el contenido normativo resulta idéntico al de otra que fue objeto de examen constitucional. Este juicio implica la evaluación del contenido normativo, más allá de los aspectos formales que diferencien las disposiciones revisadas, luego también se configura cuando se haya variado el contenido del artículo siempre que no se afecte el sentido esencial del mismo. Por lo tanto, la decisión es de estarse a lo resuelto en providencia anterior y declarar la exequibilidad simple o condicionada de la disposición acusada103.

Finalmente, la jurisprudencia aborda el concepto de cosa juzgada aparente, fenómeno mediante el cual, si bien se expidió una orden de exequibilidad en la parte resolutiva, en realidad no se hizo ninguna evaluación de constitucionalidad -cosa juzgada ficticia- habilitando, así, a la Corte Constitucional para efectuar, ahora sí, un análisis de fondo104.

Ahora bien, establecidos estos conceptos, ¿formular objeciones gubernamentales a un proyecto de ley estatutaria, cuyo texto ya surtió control automático y previo por parte de la Corte, vulneraría el concepto de cosa juzgada? El interrogante se responde de la siguiente manera:

  1. El Gobierno no podría formular objeciones por inconstitucionalidad, toda vez que esto sí generaría una vulneración de dicho principio;
  2. No podría formularse objeciones por inconstitucionalidad o inconveniencia a un texto que fue declarado inexequible mediante sentencia de la Corte Constitucional, con el ánimo de revivirlo, pues de lo contrario se estaría contraviniendo el artículo 243 de la Constitución Política.
  3. El Gobierno sí puede formular objeciones gubernamentales por inconveniencia a un proyecto de ley estatutaria, cuyos artículos fueron declarados exequibles. En efecto, dado que los textos jurídicos objetados vuelven a segundo debate en el Congreso de la República, no se estaría vulnerando el principio de cosa juzgada, en ninguna de sus manifestaciones.
  4. No obstante lo anterior, debe analizarse en cada caso concreto si la figura de objeción gubernamental por inconveniencia está siendo utilizada para invocar asuntos de constitucionales105 o para reproducir actos que fueron declarados inexequibles (en virtud de lo dispuesto por el artículo 243 de la Constitución Política).

Queda por responder, entonces, si, con el ánimo de que el Congreso de la República decida la suerte de las objeciones gubernamentales, bien sea bajo las cuatro afirmaciones recién señaladas, la consecuencia jurídica sería la adecuación del supuesto de hecho que trae la norma 454 de la Ley 599 del año 2000. En otras palabras, ¿el congresista que vote afirmativa o negativamente las objeciones gubernamentales habría incurrido en el delito de fraude a resolución judicial?

Se comparte la tesis sostenida por un sector106 que considera que la respuesta es evidentemente negativa. Lo anterior, sustentado en dos argumentos: el concepto de inviolabilidad parlamentaria y el Auto 123 de 2019, que determinó que el Congreso sí puede decidir sobre las objeciones gubernamentales.

Respecto al primer fundamento, el artículo 185 de la Constitución Política consagra la figura de la inviolabilidad parlamentaria, estipulando que los congresistas serán inviolables por las opiniones y los votos que emitan en el ejercicio del cargo107. Este concepto ha sido precisado por la Corte Constitucional cuando sostuvo108 que no podrán ser perseguidos judicialmente los congresistas por sus votos y opiniones emitidos. Resulta evidente que se vería afectado en un alto grado el desempeño de la democracia si a causa de estas deliberaciones podrían ver comprometida su responsabilidad jurídica.

Finalmente, mediante el Auto 123 de 2019109, en el trámite de las objeciones gubernamentales al Proyecto de Ley Estatutaria de la JEP, la Corte Constitucional contempló que dicho texto deberá regresar para su estudio "luego de agotado el trámite legislativo" correspondiente. Es decir, implícitamente reconocía que el Congreso de la República está en la plena facultad de decidir sobre el informe presentado por el Gobierno Nacional.

CONCLUSIONES

La figura de la objeción gubernamental sigue constituyéndose como un hito de la historia constitucional colombiana. Por ende, este texto buscó plantear algunas soluciones, así como interrogantes, frente a su aplicación, trámite y posibles consecuencias jurídicas.

Frente a algunos de los asuntos que suscitaron debate en el trámite al Proyecto de Ley Estatutaria 08 de 2017 Senado, 016 de 2017 Cámara, "Estatutaria de la Administración de Justicia en la Jurisdicción Especial para la Paz", se contemplan las siguientes conclusiones:

  1. El Gobierno puede objetar cualquier proyecto de ley, excepto aquellos que realicen modificaciones a la Constitución Política, es decir, a los actos legislativos. Esto implica que es posible objetar, solo por inconveniencia, un proyecto de ley estatutaria, incluso que ya tenido control previo y automático por parte de la Corte Constitucional.
  2. Es posible que se utilice incorrectamente la causal de objeción por inconveniencia para verdaderamente argumentar razones de índole constitucional, razón por la cual la entidad competente para efectuar dicho control es el Congreso de la República. Si este órgano no analiza dicho asunto, o lo avala de forma consciente, tratándose de proyectos de ley estatutaria, la Corte Constitucional debe avocar conocimiento de las modificacionesque puedan surgir en el trámite en este tipo de proyectos estatutarios.
  3. Para futuras investigaciones, podría abordarse el interrogante de si una interpretación o una sentencia expedida por la Corte Constitucional, mediante el control previo y automático a proyectos de ley estatutaria, puede generar inconveniencia política, económica y social. En caso de que el Gobierno así lo interprete y el Congreso de la República lo avale, ¿debería la Corte juzgar sobre este tipo de inconveniencias, que, a la postre, escaparían, en principio, del ámbito jurídico?
  4. Se considera que el Gobierno Nacional no debe incluir la proposición de un nuevo texto modificado, cuando presente objeciones gubernamentales. Le corresponde al Congreso de la República proponer y efectuar, si así lo considera, la modificación del texto objetado, a partir de la observación presentada por el Gobierno.
  5. Cuando hay discrepancia entre las cámaras en el resultado de la votación de las objeciones gubernamentales, en caso de ser objeción total, debe archivarse todo el texto. Por el contrario, si se trata de una objeción parcial, solo se archivarán los artículos en torno a los cuales se presenta la respectiva discrepancia.
  6. La interpretación del artículo 165 de la Constitución Política no implica que el debate y la votación de las objeciones gubernamentales deben empezar en la cámara en que tuvo origen. Esta norma solo se aplica para la radicación del informe de objeciones presentadas por el Gobierno.
  7. La decisión que adopte el Congreso de la República sobre objeciones gubernamentales por inconveniencia formulados a proyectos de ley estatutaria no puede conllevar la imputación del delito de fraude a resolución judicial. Esto a raíz del principio de inviolabilidad parlamentaria.

NOTAS

1 Constitución de 1821, artículo 46.
2 Constitución de 1830, artículo 42.
3 Constitución de 1832, artículo 83.
4 Constitución de 1843, artículo 73.
5 Constitución de 1853, artículo 38.
6 Constitución de 1858, artículo 37.
7 Constitución de 1863, artículo 57.
8 Constitución de 1886, artículos 86-88.
9 Constitutución Política de 1991, artículos 166-168.
10 Se verá más adelante que a partir de la Constitución Política, las objeciones mutan de la órbita competencial del presidente de la República, al Gobierno Nacional.
11 Los alcaldes y gobernadores también tienen la competencia para objetar proyectos de acuerdo y ordenanzas, respectivamente, en virtud de la Ley 136 de 1994 y el Decreto Ley 1222 de 1968, en su orden. No obstante, en este texto no será objeto de estudio esta competencia para estas autoridades, sino que se enfocará en el ámbito del gobierno nacional.
12 Constitución Política. Artículo 165. Aprobado un proyecto de ley por ambas cámaras, pasará al Gobierno para su sanción. Si éste no lo objetare, dispondrá que se promulgue como ley; si lo objetare, lo devolverá a la cámara en que tuvo origen.
13 Corte Constitucional de Colombia. Sentencia C-196 de 2009, fundamento jurídico 3.6.3.
14 Constitución Política. Artículo 115.
15 La Corte Constitucional, sobre el particular, ha precisado, en Sentencia C-196 de 2009, que, para determinar la competencia de un Ministerio, se debe analizar: la materia general del proyecto de ley, el asunto específico sobre el que se objeta, el impacto que puede tener sobre un Ministerio, y la competencia específica de cada Ministerio.
16 Ibíd.
17 Constitución Política de Colombia. Artículo 166, inciso 3.
18 Ley 5.ª de 1992, artículo 199, inciso 1.
19 Corte Constitucional. Sentencia C-1152 de 2008. Este fallo además señala que la objeción gubernamental no puede ser entendida como un veto presidencial.
20 Ibíd.
21 Véase Corte Constitucional. Sentencia C-398 de 2010, fundamento jurídico 3.2.2.1.
22 La carga argumentativa que debe cumplir el Gobierno Nacional lo expone la Corte Constitucional en la Sentencia C-330 de 2013. Al respecto, la corporación menciona que deben ser: "(i) claras, es decir, seguir un curso de exposición comprensible y presentar un razonamiento inteligible sobre la presunta inconformidad entre la ley y la Constitución; (ii) ciertas, lo que significa que no deben basarse en interpretaciones puramente subjetivas, caprichosas o irrazonables de los textos demandados, sino exponer un contenido normativo que razonablemente pueda atribuírseles; (iii) específicas, lo que excluye argumentos genéricos o excesivamente vagos; (iv) pertinentes, de manera que planteen un problema de constitucionalidad y no de conveniencia o corrección de las decisiones legislativas, observadas desde parámetros diversos a los mandatos del Texto Superior; y (v) suficientes; esto es, capaces de generar una duda inicial sobre la constitucionalidad del enunciado o disposición demandada".
23 Corte Constitucional de Colombia. Sentencia C-634 de 2015, fundamento jurídico 3.3.3.3.
24 Se hace hincapié en que esto se da en principio, toda vez que más adelante, en el análisis de estudio de caso de este escrito, la Corte Constitucional solicitó que el proyecto de ley objetado por inconveniencia le sea remitido una vez finalice su trámite en el Congreso de la República.
25 Constitución Política. Artículo 115. Aprobado un proyecto de ley por ambas cámaras, pasará al Gobierno para su sanción. Si éste no lo objetare, dispondrá que se promulgue como ley; si lo objetaré, lo devolverá a la cámara que tuvo origen.
26 Sobre el acto de publicación, la Corte Constitucional ha dicho que este no constituye un motivo per se del trámite legislativo de las objeciones, por lo que su inobservancia no puede conllevara a la declaratoria de un vicio formal. En efecto, en la Sentencia C-1040 de 2007 la corporación expresó: "La interpretación literal del artículo 197 de la Ley 5.ª de 1992 confunde, así, el término para el ejercicio de la facultad de objeción presidencial con el término para la publicación del mismo, que propiamente no constituye condición de validez de la objeción misma. La publicidad del acto no es constitutiva del mismo, aunque se espera que ocurra inmediatamente después de que el Gobierno ha hecho ejercicio de su prerrogativa. El acto de objeción presidencial es elemento integrante del proceso de formación del acto jurídico complejo denominado "ley", por lo que no resulta legítimo que dicho proceso se vea condicionado por el pronto cumplimiento de un requisito de publicidad que está sujeto a la eficiencia editorial de un tercero. Exigir que las objeciones presidenciales, además de tener que radicarse dentro del término constitucional, deban también publicarse en ese lapso, es confundir un requisito de constitución con un requisito de publicidad del acto. […]".
27 Véase artículo 130 de la Ley 5.ª de 1991, modificado por el artículo 2.º de la Ley 1431 de 2011.
28 Véase numeral 8 del artículo 43 de la Ley 5.ª de 1992.
29 La conformación de estas Comisiones deberá atender a lo regulado por el artículo 187 de la Ley 5.ª de 1992.
30 El término para la presentación de una ponencia relativa a un informe de objeciones presidenciales no está taxativamente definido. No obstante, para suplir el vacío, puede hacerse remisión al artículo 150 de la Ley 5.ª de 1992, el cual señala que "[…]. El término para la presentación de las ponencias será fijado por el presidente respectivo y estará definido entre cinco (5) a quince (15) días de acuerdo con la significación y volumen normativo de la propuesta, así como de la categoría de ley de que se trate".
31 Esto no implica que deban presentar un informe conjunto de la Comisión accidental. En efecto, los miembros correspondientes podrán organizarse interna y discrecionalmente para acoger una o varias posturas respecto a las objeciones gubernamentales.
32 Véase Corte Constitucional. Sentencia C-051 de 2018, fundamento jurídico 8.3.
33 Conforme al artículo 8° del Acto Legislativo 01 de 2003 que adiciona un inciso al artículo 160 de la Constitución Política, el cual estipula: "Ningún proyecto de ley será sometido a votación en sesión diferente a aquella que previamente se haya anunciado. El aviso de que un proyecto será sometido a votación lo dará la presidencia de cada Cámara o comisión en sesión distinta a aquella en la cual se realizará la votación". De igual manera, la Corte Constitucional, en la Sentencia C-927 de 2007, considera que el anuncio de los proyectos garantiza elementos del principio democrático como lo son la publicidad, la participación política, las garantías de la oposición y la transparencia del debate parlamentario.
34 Conforme al artículo 89 de la Ley 5.ª de 1992.
35 Conforme al inciso primero del artículo 167 de la Constitución Política: "Artículo 167. El proyecto objetado total o parcialmente por el Gobierno volverá a las cámaras a segundo debate […]". Es fundamental aclarar que una de las implicaciones por las cuales se entiende que se retorna al segundo debate el iter legislativo es un nuevo requisito incluido por la Corte Constitucional, relativo al principio de congruencia. En efecto, en la Sentencia C-051 de 2018, se estipuló lo siguiente: "La Corte ha sostenido que debe existir congruencia entre el contenido normativo enviado a sanción presidencial y el tomado en consideración en el informe de las objeciones discutido y aprobado por el Congreso. No obstante dicha congruencia no constituye un requisito de forma expresamente establecido en la Constitución Política ni en la Ley 5.ª de 1992, la Sala Plena ha considerado que es una exigencia consustancial al trámite de las objeciones gubernamentales. Como se indicó, las objeciones son una etapa especial dentro del procedimiento legislativo, pues el proyecto de ley objetado debe volver a las cámaras a segundo debate, en donde se deberán acoger o rechazar (total o parcialmente) los reparos del Gobierno. En este sentido, la reedición de este segundo debate parlamentario se encuentra circunscrita a los puntos objeto de discrepancia y, por consiguiente, la insistencia del Congreso que activa la competencia de la Corte debe versar, total o parcialmente, sobre el mismo texto objetado por el Ejecutivo".
36 De acuerdo la Constitución Política, artículo 167, se trata de la mitad más uno de los miembros de una y otra cámara.
37 Conforme al inciso segundo del artículo 167 de la Constitución Política: "Artículo 167. […]. El Presidente sancionará sin poder presentar objeciones el proyecto que, reconsiderado, fuere aprobado por la mitad más uno de los miembros de una y otra cámara".
38 En la sección III.D se ahondará en el asunto.
39 Según la Corte Constitucional, Sentencia C-633 de 2016, el efecto dependerá del alcance de la objeción.
40 Véase Corte Constitucional. Sentencia C-633 de 2016, fundamento jurídico 4.1.2. En sección III.D se ahondará en el asunto.
41 La insistencia de las Cámaras se constituye como un requisito de procedibilidad para el estudio de la Corte Constitucional. Véase Sentencia C-810 de 2003.
42 Conforme al artículo 167 de la Constitución Política de 1991.
43 Véase el artículo 32 del Decreto 2067 de 1991.
44 Constitución Política de 1991. Artículo 162. "Los proyectos de ley que no hubieren completado su trámite en una legislatura y que hubieren recibido primer debate en alguna de sus cámaras, continuarán su curso en la siguiente, en el estado en que se encuentren. Ningún proyecto podrá ser considerado en más de dos legislaturas".
45 En esta oportunidad la corporación sostuvo: "La doctrina constitucional establecida por esta corporación en relación con el límite temporal que tienen las cámaras para la presentación de las insistencias a las objeciones que presente el Presidente de la República a un proyecto de ley, ha precisado que el término con el que cuenta el Congreso de la República para pronunciarse sobre las objeciones presidenciales no puede ser en ningún caso superior al término con el que cuenta para la formación de la ley. En ese sentido, expresó la Corte en reciente sentencia que '[d]e conformidad con el artículo 162 superior las objeciones presidenciales aun proyecto de ley deben estimarse o desestimarse por el Congreso dentro de dos legislaturas. Término que debe computarse en forma adicional al de las dos primeras legislaturas que tuvo el Congreso para expedir el texto que fue objetado por el Presidente. En síntesis, una interpretación extensiva del artículo 162 de la Constitución permite afirmar que el Congreso tiene como máximo dos legislaturas para hacer una ley, y máximo dos legislaturas adicionales para pronunciarse sobre las objeciones que formule el Gobierno Nacional'".
46 Véase Acto Legislativo 01 de 2016.
47 Véase la exposición de motivos del Proyecto de Ley de referencia. Gaceta del Congreso 626 Senado de la República.
48 El numeral 8 del artículo 241 de la Constitución Política dispone que la Corte deberá "decidir definitivamente sobre […] los proyectos de leyes estatutarias, tanto por su contenido material como por vicios de procedimiento en su formación".
49 Corte Constitucional. Sentencia C-080 de 2018.
50 El Proyecto de Ley Estatutaria de referencia contaba con más de 50 artículos. Razón por la cual, según el término constitucional, el presidente contaba con 20 días para la radicación del informe de objeciones.
51 Para ahondar sobre cada objeción, ver Presidente de la República de Colombia. Objeciones gubernamentales por inconveniencia. Proyecto de Ley Estatutaria Número 08 de 2017 Senado, 016 de 2017 Cámara "Estatutaria de la Administración de Justicia en la Jurisdicción Especial para la Paz".
52 Presidente Cámara de Representantes. Expediente RPZ-010. Objeciones presidenciales PLE 08 de 2017 Senado, 016 de 2017 Cámara "Estatutaria de la Administración de Justicia en la Jurisdicción Especial para la Paz", p. 5.
53 En dicho auto la Corte estableció que este plazo es el 20 de junio de 2019 por encontrarse vigente el Procedimiento Legislativo para la Paz, Acto Legislativo 01 de 2016.
54 Corte Constitucional. Auto 123 de 2019.
55 La Cámara, de manera adicional, realizó la celebración de una audiencia pública se efectuó el día 01 de abril de 2019. Si bien esta posibilidad no fue enunciada en el apartado ii de este documento, está totalmente permitida a la luz de lo dispuesto por la Ley 5.ª de 1992.
56 Según la interpretación del presidente del Senado de la República en aquel entonces, ninguna de las posiciones, es decir, la insistencia o la aceptación de las objeciones, alcanzó la mayoría requerida.
57 Corte Constitucional. Auto 282 de 2019.
58 Uprimny, R. Reforma constitucional y objeciones. Dejusticia, en https://www.dejusticia.org/column/reforma-constitucional-y-objeciones/; o Estrada Valencia, F. Potestades presidenciales en la reforma constitucional en Colombia, Universidad Externado de Colombia, 2015.
59 Morales, V. Las objeciones presidenciales a los actos legislativos en Colombia. En Vanegas, A. y Torres, M. (ed.). Las objeciones presidenciales a los actos legislativos. Bogotá: Ed. Universidad del Rosario, 2013, p. 118.
60 Corte Constitucional. Sentencia C-543 de 1998, consideraciones de la Corte 4.7.3.
61 Corte Constitucional. Sentencia C-178 de 2007, fundamento jurídico 6.1, ver nota 247.
62 Corte Constitucional. Sentencia C-208 de 2005, fundamento jurídico 6.
63 Ibíd.
64 La sentencia señalada surge a raíz del control de nulidad por inconstitucional del Acto Administrativo que convocaba al Congreso de la República a sesiones extraordinarias, a propósito de la discusión del Proyecto de 007/11 Senado-143/11 Cámara, acumulado a los proyectos 09/11, 11/11, 12/11 y 13/11 Senado, "por medio del cual se reforman artículos de la Constitución Política con relación a la Administración de Justicia y se dictan otras disposiciones".
65 Consejo de Estado. Sala Plena de lo Contencioso Administrativo. Sentencia n.° 11001- 03-24-000-2012-00220-00. M. P.: María Claudia Rojas Lasso.
66 Procuraduría General de la Nación. Sanción presidencial al Proyecto de Ley 08 de 2017 Senado, 016 de de 2017 Cámara, "Estatutaria de la Administración de Justicia en la Jurisdicción Especial para la Paz", 2017, p. 6.
67 Existe una posición respecto a por qué no cabría la posibilidad de objetar el Proyecto de Ley Estatutaria de la Administración de Justicia en la Jurisdicción Especial para la Paz. En efecto, Hoyos considera que si bien la Corte ha admitido la posibilidad de objetar por inconveniencia a proyectos de ley estatutaria, este caso no sería aplicable porque se trata de un proyecto de índole especial. Según él, este proyecto fue de iniciativa exclusivamente gubernamental y su trámite se dio a través del procedimiento legislativo especial. Lo anterior quiere decir que el gobierno tuvo la posibilidad de controlar, durante su proceso de formación, la conveniencia de dicho proyecto. Así las cosas, para Hoyos, el gobierno solo podría haber objetado aquellos puntos en que su posición fuera divergente a la que tuvo el Congreso. Véase Hoyos, E. (en línea). Duque no debe (quizá ni puede) objetar la estatutaria de la JEP por inconveniencia. La Silla Llena. Disponible en https://lasillavacia.com/silla-llena/red-paisa/historia/duque-no-debe-quiza-ni-puede-objetarla-estatutaria-de-la-jep-por. No obstante, consideramos que esta postura no es correcta toda vez que la Sentencia C-332 de 2017 declaró la inexequibilidad del literal h del artículo 2 del Acto Legislativo 01 de 2016, el cual estipulaba que las modificaciones introducidas y efectuadas por el Congreso de la República debían contar con el aval del Gobierno, de manera que no había posibilidad de controlar la conveniencia del contenido normativo.
68 Véase, por ejemplo, sentencias C-011 de 1994 y C-634 de 2015.
69 Es claro que el gobierno no podrá objetar por inconstitucional proyectos de ley estatutaria, toda vez que la Corte Constitucional ya habrá realizado este examen, mediante el control previo y automático, a la luz de lo dispuesto por el numeral 8° del artículo 241 de la Constitución Política.
70 Véase Informe de objeciones presidenciales al Proyecto de Ley Estatutaria 08 de 2017 Senado, 016 de 2017 Cámara, "Estatutaria de la Administración de Justicia en la Jurisdicción Especial para la Paz". Gaceta del Congreso n.° 195 Cámara de Representantes. Y el Informe de objeciones presidenciales al informe de rechazo de las objeciones presidenciales al Proyecto de Ley Estatutaria Número 08 de 2017 Senado, 016 de 2017 Cámara, "Estatutaria de la Administración de Justicia en la Jurisdicción Especial para la Paz" e insistencia en el texto aprobado por la Corte Constitucional. Gaceta n.° 258 Senado de la República.
71 Corte Constitucional. Auto 123 de 2019, fundamento jurídico 2.4.
72 En caso de aceptarse la hipótesis de que pueda generarse una inconveniencia económica, estaríamos ante un nuevo escenario de incidente fiscal propuesto por el Gobierno y, dependiendo de la discusión, aceptado por el Congreso de la República. Por su puesto, contexto que solo podría generarse en un trámite de objeciones gubernamentales a proyectos de ley estatutaria, lo cual haría difícil su aplicación por no darse en la práctica hasta el momento.
73 Véase por ejemplo la Sentencia C-805 de 2001 y C-633 de 2016.
74 Véase Dejusticia. "Rodrigo Uprimny en la audiencia pública sobre objeciones a Ley Estatutaria de la JEP". Youtube https://www.youtube.com/watch?v=VyY1wxy8CiI [consulta: 13 de abril de 2020].
75 La base jurídica de este argumento no fue expuesta por este sector. En procura de encontrarla, podría aseverarse que esta se da por lo estipulado por el literal a del artículo del Acto Legislativo 01 de 2016. Sin embargo, lo anterior no encuentra asidero toda vez que este literal se refiere a la iniciativa legislativa, es decir, sobre quién está la facultad de presentar el proyecto de ley. Tampoco podrá basarse en el literal toda vez que este fue declarado inexequible por parte de la Corte Constitucional, mediante la Sentencia C-332 de 2017.
76 Corte Constitucional. Sentencia C-084 de 1996.
77 Ídem.
78 Corte Constitucional. Sentencia C-805 de 2001.
79 No podría el Congreso adicionar nuevas materias, so pena de que violen el principio de consecutividad e identidad flexible.
80 Mediante el cual se protegen valores sustantivos. Véase Corte Constitucional. Sentencia C-786 de 2012.
81 Que considera que hay trámites sin relevancia constitucionales y se constituyen como meras formalidades. Véase Corte Constitucional. Sentencia C-134 de 2014.
82 Resulta coherente que si el informe solicita la aprobación de las objeciones gubernamentales y, por ende, la modificación del articulado, de una vez se incluya cuál es la proposición. En efecto, en el trámite de formación de un proyecto de ley, si un congresista radica una proposición, esta debe ir con el contenido concreto de la modificación.
83 Artículo 161. Modificado por el A.L. 01 de 2003. Cuando surgieren discrepancias en las cámaras respecto de un proyecto, ambas integrarán comisiones de conciliación conformadas por un mismo número de senadores y representantes, quienes reunidos conjuntamente, procurarán conciliar los textos, y en caso de no ser posible, definirán por mayoría.
84 Esta hipótesis encuentra sustento también en la Sentencia C-805 de 2001.
85 Ley 5.ª de 1992. Artículo 200.
86 Véase sentencias C-036 de 1998, C-064 de 2002 y C-633 de 2016.
87 Remitirse a la sección II de este documento.
88 El numeral 2 del artículo establece lo siguiente: "2. Proposición sustitutiva. Es la que tiende a reemplazar a la principal, y se discute y decide primero en lugar de la que se pretende sustituir. Aprobada la sustitutiva, desaparece la principal".
89 "Artículo 157. Iniciación del debate. […]. Si se propone archivar o negar el proyecto, se debatirá esta propuesta y se pondrá en votación al cierre del debate."
90 En este sentido, disentimos de una posición (véase Dejusticia. "Rodrigo Uprimny en la audiencia pública sobre objeciones a Ley Estatutaria de la JEP". Youtube <https://www.youtube.com/watch?v=VyY1wxy8CiI>), mediante la cual se sostiene que si el gobierno hubiera solicitado no la modificación del articulado, sino su archivo, habría prosperado, en caso de que ninguno alcanzara la mayoría, esta proposición. Lo anterior, porque esta postura, implícitamente, anularía el trámite anterior de la discusión mediante la cual ya obtuvo las mayorías requeridas para convertirse en norma jurídica. En otras palabras, la no consecución posterior de una mayoría no puede ser prevalente con sí haber alcanzado este requisito previamente.
91 Véase Dejusticia. "Rodrigo Uprimny en la audiencia pública sobre objeciones a Ley Estatutaria de la JEP". Youtube <https://www.youtube.com/watch?v=VyY1wxy8CiI>.
92 Real Academia de la Lengua Española. Dispone: www.rae.es.
93 Menos aún se comparte la siguiente tesis: "Por analogía, si una de las cámaras acepta las objeciones y la otra las rechaza, sin mayoría absoluta, la votación se debe repetir. Si el empate persiste, la propuesta de modificar el proyecto de estatutaria se entiende rechazada, por lo cual prevalecería la versión original del proyecto de ley estatutaria". Véase Uprimny Yepes, R. (en línea). Audiencia Pública Cámara de Representantes Objeciones Gubernamentales al Proyecto de Ley Estatutaria de Administración de la JEP, 1.° de abril de 2019. Dejusticia. Disponible en https://www.dejusticia.org/wp-content/uploads/2019/04/Audiencia-Cámara-de-Representantes-Objeciones-JEP_RUY.pdf. El principal argumento es que la Ley 5.ª de 1992, en su artículo 200, y la jurisprudencia de la Corte Constitucional han establecido las formas de solución jurídica cuando se presenta discrepancia entre ambas cámaras.
94 Por lo cual, en el paso subsiguiente, de acuerdo a lo dicho por el Auto 123 de 2019, el Congreso de la República deberá remitir de nuevo el texto para la respectiva sanción presidencial.
95 Véase Macías Tovar, E. Acción de tutela contra el trámite adelantado sobre las objeciones hechas al proyecto de ley "Estatutaria de Administración de Justicia en la Jurisdicción Especial para la Paz" 08 de 2017, 016 de 2017 Cámara.
96 La Corte, en la sentencia referenciada, sostuvo que "no advierte irregularidad alguna en el trámite de las objeciones sub examine habida cuenta de que (i) se formularon oportunamente, (ii) se remitieron a la Cámara en la que el proyecto de Ley tuvo origen, (iii) se integró debidamente la Comisión Accidental para su trámite, (iv) los informes contienen específicamente las razones de la objeción así como las de la insistencia y fueron debidamente publicados, (v) se realizaron los anuncios para los debates en debida forma, (vi) los informes fueron sometidos a consideración de las Cámaras y aprobados por las mayorías absolutas de ambas Cámaras, mediante votación nominal y pública, y, finalmente, (vii) tanto el trámite del proyecto de Ley como el de las objeciones se desarrolló dentro del término previsto en el artículo 162 de la CP".
97 Corte Constitucional. Sentencia C-805 de 2001.
98 Véase Reyes Alvarado, Y. (en línea). Fraude a resolución judicial. El Espectador. Disponible en: https://www.elespectador.com/opinion/fraude-resolucion-judicial-columna-846782
99 Constitución Política de 1991. Artículo 243, inciso segundo.
100 Artículo 454. Fraude a resolución judicial o administrativa de policía. "Artículo modificado por el artículo 47 de la Ley 1453 de 2011. El nuevo texto es el siguiente: 'El que por cualquier medio se sustraiga al cumplimiento de obligación impuesta en resolución judicial o administrativa de policía, incurrirá en prisión de uno (1) a cuatro (4) años y multa de cinco (5) a cincuenta (50) salarios mínimos legales mensuales vigentes'".
101 Corte Constitucional. Sentencia C-007 de 2016.
102 Corte Constitucional. Sentencia C-064 de 208.
103 Ídem.
104 Ídem.
105 Tal como se advirtió en la sección III.B de este documento.
106 Uprimny Yepes, op. cit., p. 11.
107 Constitución Política. Artículo 185. Los congresistas serán inviolables por las opiniones y los votos que emitan en el ejercicio del cargo, sin perjuicio de las normas disciplinarias contenidas en el reglamento respectivo.
108 Véase Corte Constitucional. Sentencia SU-047 de 1999.
109 Corte Constitucional. Auto 123 de 2019.


BIBLIOGRAFÍA

Doctrina

Arguello Rueda, J. ¿Es procedente la objeción presidencial a actos legislativos en Colombia? En Dissertum (8.ª ed.) 2014. ISSN: 2344-8180.

Carrillo Flórez, F. Consideraciones sobre el trámite de objeciones presidenciales al Acto Legislativo de reforma a la justicia 2012. En Vanegas, A. & Torres, M. (ed.). Las objeciones presidenciales a los actos legislativos. Bogotá: Ed. Universidad del Rosario, 2013.

Cepeda, M. Exmagistrado analiza alcance de los 'micos' en la reforma judicial. En Vanegas, A. & Torres, M. (ed.). Las objeciones presidenciales a los actos legislativos. Bogotá: Ed. Universidad del Rosario, 2013.

Estrada Valencia, F. Potestades presidenciales en la reforma constitucional en Colombia, Universidad Externado de Colombia, 2015.

Morales, V. Las objeciones presidenciales a los actos legislativos en Colombia. En Vanegas, A. & Torres, M. (ed.). Las objeciones presidenciales a los actos legislativos. Bogotá: Ed. Universidad del Rosario, 2013.

Recursos electrónicos

Dejusticia. "Rodrigo Uprimny en la audiencia pública sobre objeciones a Ley Estatutaria de la JEP". Youtube https://www.youtube.com/watch?v=VyY1wxy8CiI [consulta: 13 de abril de 2020].

Hoyos, E. (en línea). Duque no debe (quizá ni puede) objetar la estatutaria de la JEP por inconveniencia. La Silla Llena. Disponible en https://lasillavacia.com/silla-llena/redpaisa/historia/duque-no-debe-quiza-ni-puede-objetar-la-estatutaria-de-la-jep-por

Reyes Alvarado, Y. (en línea). Fraude a resolución judicial. El Espectador. Disponible en https://www.elespectador.com/opinion/fraude-resolucion-judicial-columna-846782.

Reyes Alvarado, Y. (en línea). Yesid Reyes contesta: objeciones e inviolabilidad. La línea del medio. Disponible en https://lalineadelmedio.com/yesid-reyes-contesta-objecionese-inviolabilidad/.

Uprimny Yepes, R. (en línea). Reforma constitucional y objeciones. Dejusticia. Disponible en https://www.dejusticia.org/column/reforma-constitucional-y-objeciones/.

Uprimny Yepes, R. (en línea). Audiencia Pública Cámara de Representantes Objeciones Gubernamentales al Proyecto de Ley Estatutaria de Administración de la JEP, 1.° de abril de 2019. Dejusticia. Disponible en https://www.dejusticia.org/wp-content/uploads/2019/04/Audiencia-Cámara-de-Representantes-Objeciones-JEP_RUY.pdf.

Jurisprudencia de la Corte Constitucional

Corte Constitucional. Auto 123 de 2019. MP: Antonio José Lizarazo Ocampo.

Corte Constitucional. Auto 282 de 2019. MP: Antonio José Lizarazo Ocampo.

Corte Constitucional. Sentencia C-084 de 1996. MP: Carlos Gaviria Díaz.

Corte Constitucional. Sentencia C-543 de 1998. MP: Carlos Gaviria Díaz.

Corte Constitucional. Sentencia C-805 de 2001. MP: Rodrigo Escobar Gil.

Corte Constitucional. Sentencia C-064 de 2002. MP: Eduardo Montealegre Lynett.

Corte Constitucional. Sentencia C-810 de 2003. MP: Eduardo Montealegre Lynett.

Corte Constitucional. Sentencia C-885 de 2004. MP: Alfredo Beltrán Sierra.

Corte Constitucional. Sentencia C-208 de 2005. MP: Clara Inés Vargas Hernández.

Corte Constitucional. Sentencia C-178 de 2007. MP: Manuel José Cepeda Espinosa.

Corte Constitucional. Sentencia C-1040 de 2007. MP: Marco Gerardo Monroy Cabra.

Corte Constitucional. Sentencia C-1152 de 2008. MP: Humberto Antonio Sierra Porto.

Corte Constitucional. Sentencia C-196 de 2009. MP: Clara Elena Reales Gutiérrez.

Corte Constitucional. Sentencia C-398 de 2010. MP: Gabriel Eduardo Mendoza Martelo.

Corte Constitucional. Sentencia C-786 de 2012. MP: Luis Ernesto Vargas Silva.

Corte Constitucional. Sentencia C-406 de 2013. MP: Gabriel Eduardo Mendoza Martelo.

Corte Constitucional. Sentencia C-524 de 2013. MP: Jorge Ignacio Pretelt Chaljub.

Corte Constitucional. Sentencia C-134 de 2014. MP: María Victoria Calle Correa.

Corte Constitucional. Sentencia C-634 de 2015. MP: Mauricio González Cuervo.

Corte Constitucional. Sentencia C-007 de 2016. MP: Alejandro Linares Cantillo.

Corte Constitucional. Sentencia C-633 de 2016. MP: Luis Guillermo Guerrero Pérez.

Corte Constitucional. Sentencia C-332 de 2017. MP: Antonio José Lizarazo Ocampo.

Corte Constitucional. Sentencia C-432 de 2017. MP: Carlos Bernal Pulido.

Corte Constitucional. Sentencia C-051 de 2018. MP: Diana Fajardo Rivera.

Corte Constitucional. Sentencia C-064 de 2018. MP: José Fernando Reyes Cuartas.

Corte Constitucional. Sentencia C-080 de 2018. MP: Antonio José Lizarazo Ocampo.

Corte Constitucional. Sentencia SU-047 de 1999. MP: Carlos Gaviria Díaz y Alejandro Martínez Caballero.

Jurisprudencia del Consejo de Estado

Consejo de Estado (Sala Plena Contenciosa Administrativa). Sentencia n.° 11001-03-24-000-2012-00220-00, del 16 de septiembre de 2014.

Normas jurídicas

Acto Legislativo 01 de 2016. "Por medio del cual se establecen instrumentos jurídicos para facilitar y asegurar la implementación y el desarrollo normativo del acuerdo final para la terminación del conflicto y la construcción de una paz estable y duradera".

Acto Legislativo 01 de 2017. "Por medio del cual se crea un título de disposiciones transitorias de la Constitución para la terminación del conflicto armado y la construcción de una paz estable y duradera y se dictan otras disposiciones".

Constitución Política de Colombia de 1991.

Decreto 2067 de 1991. "Por el cual se dicta el régimen procedimental de los juicios y actuaciones que deban surtirse ante la Corte Constitucional".

Ley 5.ª de 1992. "Por la cual se expide el Reglamento del Congreso; el Senado y la Cámara de Representantes".

Ley 599 de 2000. "Por la cual se expide el Código Penal".

Ley 1957 del 2019. "Estatutaria de la Administración de Justicia en la Jurisdicción Especial para la Paz".

Otros documentos

Informe de objeciones presidenciales al Proyecto de Ley Estatutaria 08 de 2017 Senado, 016 de 2017 Cámara "Estatutaria de la Administración de Justicia en la Jurisdicción Especial para la Paz". Gaceta del Congreso n.° 195 Cámara de Representantes.

Informe de aceptación de las objeciones presidenciales por inconveniencia al Proyecto de Ley Estatutaria número 08 de 2017 Senado, 016 de 2017 Cámara, Estatutaria de la Administración de Justicia en la Jurisdicción Especial para la Paz. Gaceta del Congreso n.° 206 Cámara de Representantes.

Informe de objeciones presidenciales al informe de rechazo de las objeciones presidenciales al Proyecto de Ley Estatutaria Número 08 de 2017 Senado, 016 de 2017 Cámara "Estatutaria de la Administración de Justicia en la Jurisdicción Especial para la Paz" e insistencia en el texto aprobado por la Corte Constitucional. Gaceta n.° 258 Senado de la República.

Informe de ponencia a las Objeciones Presidenciales presentadas al Proyecto de ley 008 de 2017 Senado de la República, 016 de 2017 Cámara de Representantes, tramitado mediante procedimiento legislativo especial para la paz, de la ley, "Estatutaria de la Administración de Justicia en la Jurisdicción Especial Para la Paz". Gaceta n.° 258 Senado de la República.

Macías Tovar, E. Acción de tutela contra el trámite adelantado sobre las objeciones hechas al proyecto de ley "Estatutaria de Administración de Justicia en la Jurisdicción Especial para la Paz", 08 de 2017, 016 de 2017 Cámara.

Presidente Cámara de Representantes. Expediente RPZ-010. Objeciones presidenciales PLE 08 de 2017 Senado, 016 de 2017 Cámara "Estatutaria de la Administración de Justicia en la Jurisdicción Especial para la Paz".

Presidente de la República de Colombia. Objeciones gubernamentales por inconveniencia. Proyecto de Ley Estatutaria Número 08 de 2017 Senado, 016 de 2017 Cámara "Estatutaria de la Administración de Justicia en la Jurisdicción Especial para la Paz".

Presidente de la República de Colombia. Objeciones al Proyecto de Acto Legislativo 07 de 2012, "por medio del cual se reforman artículos de la Constitución Política con relación a la Administración de Justicia y se dictan otras disposiciones".

Procuraduría General de la Nación. Sanción presidencial al Proyecto de Ley 08 de 2017 Senado, 016 de 2017 Cámara, "Estatutaria de la Administración de Justicia en la Jurisdicción Especial para la Paz".

Proyecto de Acto Legislativo n.° 07 de 2012 "por medio del cual se reforman artículos de la Constitución Política con relación a la Administración de Justicia y se dictan otras disposiciones".

Proyecto de Ley Estatutaria 189 de 2011 Senado, 104 de 2011 Cámara. "Por medio del cual se modifica el numeral 9 del artículo 35 de la Ley 270 de 1996".

Proyecto de Ley Estatutaria 08 de 2017 Senado, 016 de 2017 Cámara "Estatutaria de la Administración de Justicia en la Jurisdicción Especial para la Paz".